10月27日,今年公募费率改革后首只公告发行的浮动费率基金——交银瑞元三年定期开放混合宣布成立,募集规模达16.68亿元,为主动权益新发市场注入了一抹亮色。
交银施罗德基金表示,公司对该基金的未来运作满怀期待和信心,并将汇聚公司整体投研团队平台力量,在未来运作期间进行稳健的投资管理,力争为持有人创造中长期的良好回报。
爆款产品募集超16亿元
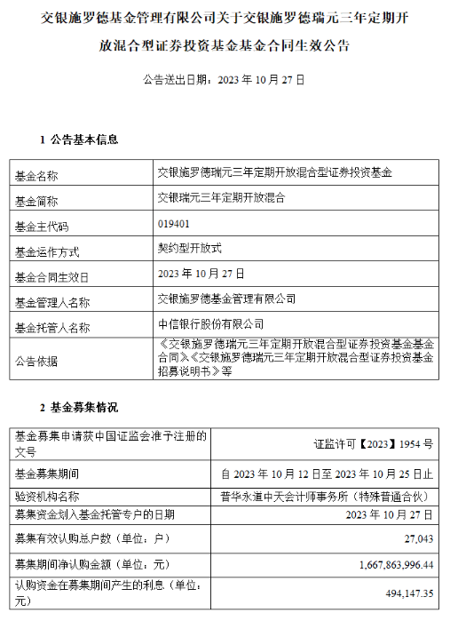
10月27日,交银施罗德基金公告称,交银瑞元三年定期开放混合基金于10月27日成立,募集规模为16.68亿元,募集有效户数为27043户。这也是今年公募基金行业开启费率改革后首只公告成立的浮动费率基金。

图片来源:基金公告
资料显示,该基金是首批将管理费率与业绩挂钩的三年定期开放型基金之一,从投资者实际体验出发,费率水平双向浮动,将管理人与持有人利益深度绑定,是贯彻监管让利于投资者方针思路的积极实践。在权益市场震荡之下,浮动费率基金的热销意味着市场信心的持续恢复,也体现出投资者对于在市场低位布局的共识。
据悉,该基金的主要销售渠道为交通银行以及托管行中信银行。两家银行对于该产品费率的创新、三年期的产品形式、当前点位的布局时机以及基金经理的选择,表达了肯定和信任,在基金发行工作上均给予高度重视。
在两家银行的携手努力下,仅用10个交易日就完成了该基金的募集。
此外,与持有时间挂钩的浮动费率基金——景顺长城价值发现混合也于10月27日募集结束。中国证券报记者从相关渠道获悉,该基金的募集规模已超9亿元。
基金公司下场自购
自上述两只产品发售以来,交银施罗德基金、景顺长城基金都宣布,将出手自购旗下浮动费率产品。
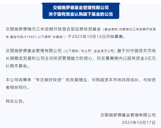
10月17日,交银施罗德基金表示,基于对中国资本市场长期稳定发展和公司主动投资管理能力的信心,拟在交银瑞元三年定期开放混合的募集期内以固有资金2亿元认购该基金。

图片来源:交银施罗德基金官微
根据成立公告,募集期间交银施罗德基金运用固有资金认购该基金约1亿份,交银施罗德基金全资子公司交银施罗德资产管理有限公司认购该基金约1亿份(含利息结转的基金份额),基金管理人从业人员认购该基金约323.68万份,基金管理人高级管理人员认购该基金份额的数量在100万份以上。
该基金由知名绩优基金经理杨金金担纲,结合三年封闭运作的特点,既能充分发挥公司的投研优势,也能为持有人争取收益的更大可能性,获取更好的投资体验。公司对该基金的未来运作满怀期待和信心,并将汇聚公司整体投研团队平台力量,在未来运作期间进行稳健的投资管理,力争为持有人创造中长期的良好回报。
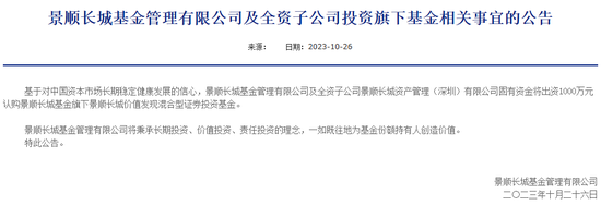
10月26日,景顺长城基金表示,基于对中国资本市场长期稳定健康发展的信心,景顺长城基金管理有限公司及全资子公司景顺长城资产管理(深圳)有限公司将出资1000万元固有资金,认购景顺长城价值发现混合。

图片来源:景顺长城基金官网
景顺长城基金表示,该基金的拟任基金经理为价值投资名将鲍无可,并且管理费率与持有时间挂钩,持有基金份额的时间越长,适用的管理费率越低。
逆势布局寻找机会
近期,杨金金在采访中也表达了新基金运作的思路。
经过两年的市场调整,杨金金预计,会有越来越多的行业自身完成出清,实现“剩者为王”,再叠加经济企稳复苏,以及部分优秀公司在下行期做的逆周期布局,会有相当多的细分子行业龙头依靠行业内生的出清和公司竞争力的提升,出现显著的拐点。
对于三年期基金的运作特点,杨金金也给出清晰的思考:投资端可以更多选择长期收益,更适合做左侧投资,也就是盈利没有进一步下行压力,同时股价在底部、向下空间有限,但往后看1-2年上行空间比较大的一些行业和个股机会。
鲍无可在三季报中表示,今年以来国内经济的总量并不差,较差的点在于盈利,部分行业产能过剩的情况需要时间来消化。如果融资成本持续维持低位,鲍无可预计这个过程将会持续较长时间。
市场行情方面,三季度美国长期国债收益率大幅度上升,给所有的风险资产定价带来压力,在鲍无可看来,无法判断其何时见顶或持续多久,但考虑到全球主要经济体的杠杆率都处于高位,他更加倾向于认为当前美国长期国债收益率处于高位。
“三季度由于市场下跌,部分股票进入了价值区间,因此基金仓位也有所提升。我们不敢断言当前市场处于低位,但从对基本面的跟踪来看,相信组合当前的持仓是有性价比的,长期力争给投资者创造持续回报。” 鲍无可表示。
