本文作者:admin

最新!宝能集团声明:姚振华正在正常工作

admin 2023-11-10 13
最新!宝能集团声明:姚振华正在正常工作摘要:   每经编辑 杜宇  刚刚,宝能集团发布声明称,姚振华董事长正在正常工作。  姚振华或被拘留?宝能相关人士称系法院操作失误,法院表示没有拘留...

  每经编辑 杜宇

  刚刚,宝能集团发布声明称,姚振华董事长正在正常工作。

最新!宝能集团声明:姚振华正在正常工作

  姚振华或被拘留?宝能相关人士称系法院操作失误,法院表示没有拘留

  11月10日,有媒体报道称,11月7日,深圳市罗湖区法院一则《查证结果通知书》在网上流传,事关宝能及其实控人姚振华。该通知书写道,“因被执行人目前下落不明,本院无法有效通知被执行人到院接受调查,对被执行人拒不履行生效法律文书确定的义务且违反财产报告制度之行为,本院拟决定对其(或法人、主要负责人)实施拘留”。通知书提到的被执行人为深圳市宝能投资集团有限公司(下称“宝能投资”),工商信息显示,姚振华系该公司法人代表。

  为查证上述信息是否属实,11月10日上午,《每日经济新闻》记者向宝能相关人士进行了求证,该人士表示,上述消息为不实信息,该文章也未向公司核实。“我这边了解到的是,从罗湖法院执行局了解情况,执行法官明确系法院新来书记员操作失误,会尽快报给院里领导解决。”其还表示,姚振华仍在深圳正常办公。

  记者就此也联系了罗湖区人民法院,试图咨询上述事宜。一名工作人员在电话中表示:“不清楚,我们没有拘留他。

最新!宝能集团声明:姚振华正在正常工作

  据第一财经,这已是姚振华再度“下落不明”,是否涉及“被拘留”?“姚振华昨天还接待了客人。”一位宝能相关人士对第一财经表示,另外,一位宝能投资内部员工表示,姚振华这两天还在文件流程上签字。

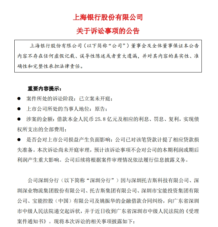
  涉案金额25.8亿!宝能、姚振华等被起诉!

  10月13日,上海银行(SH601229)发布公告称,公司深圳分行因与深圳托吉斯科技有限公司、深圳深业物流集团股份有限公司、托吉斯集团有限公司、深圳市宝能投资集团有限公司、宝能控股(中国)有限公司及姚振华的金融借款合同纠纷,向深圳市中级法院递交起诉状,并于近日收到深圳市中级法院的《受理案件通知书》。涉案金额为借款本金25.8亿元及相应的利息、罚息、复利,实现债权所支出的全部费用。

最新!宝能集团声明:姚振华正在正常工作

  公告显示,被告一为深圳托吉斯科技有限公司,被告二为深圳深业物流集团股份有限公司,被告三为托吉斯集团有限公司,被告四为深圳市宝能投资集团有限公司,被告五为宝能控股(中国)有限公司,被告六为姚振华 (上述被告一、二、三、四、五、六,合称“托吉斯等”)。

  公告称,2020年12月24日,深圳分行与深圳托吉斯科技有限公司(下称“托吉斯”)签订《固定资产借款合同》,约定托吉斯向深圳分行借款人民币25.8亿元,借款期限为2020年12月24日起至2023年12月24日止。同时,深圳分行与被告二签订《房地产抵押合同》,与被告三签订《借款质押合同》,与被告二、三、四、五、六分别签订《借款保证合同》,约定由被告二、三、四、五、六对上述债务承担连带责任保证担保。

  深圳分行依约向托吉斯放款人民币25.8亿元。因托吉斯未依约履行还本付息义务,深圳分行依约宣布提前收回借款本息,要求托吉斯等办理本息清偿手续。鉴于托吉斯等均仍未履行还本付息或承担担保责任的义务,故深圳分行依法向广东省深圳市中级人民法院提起诉讼。

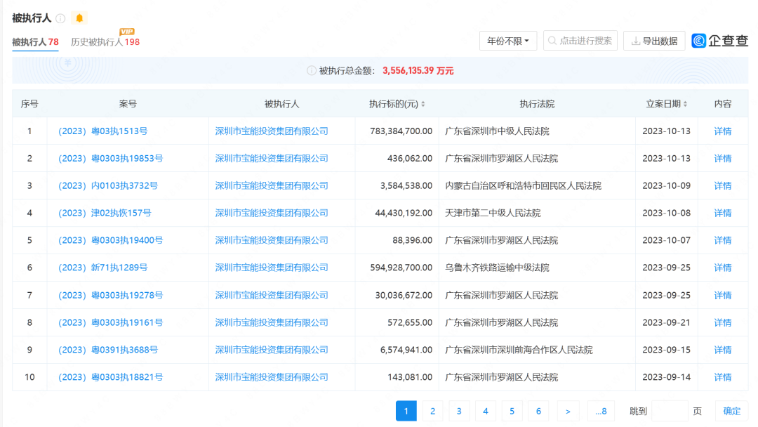
  姚振华身陷舆论漩涡,宝能被执行总金额累计已有355.61亿元!

  企查查显示,深圳市宝能投资集团有限公司存在70余条被执行人信息,被执行总金额超355亿元。此外,该公司存在多条限制消费令、失信被执行人和终本案件信息。

最新!宝能集团声明:姚振华正在正常工作

  值得注意的是,姚振华与宝能近期多次引发关注。

  据《上海证券报》9月17日报道,经历裁员后,宝能汽车已开始招新,但不确定能否执行“报到立刻发半个月工资”的要求。

  9月18日,西安西咸新区公共资源交易中心发布公告显示,位于陕西省西咸新区宗地编号为XXQH-ZL10-03-01的工业用地已成交,最终竞得人为陕西奥斯特新能源科技有限公司,成交价约为6.08亿元。该地块曾属于宝能汽车,是宝能汽车西安基地所在地。

  8月29日,宝能汽车旗下昆山聚创新能源科技有限公司的三宗土地(323669.6平米)及无证建筑、机器设备以6.11亿元人民币的成交价拍出,竞拍人为昆山市工业开发投资有限公司。

  7月19日,姚振华抵达中炬高新总部厂区大门时,被保安拒绝进入。双方僵持十余分钟。7月20日,宝能集团官网则发布公告,中山润田(中炬高新的“宝能系”股东)严厉谴责相关股东恶意干预破坏中炬高新正常经营秩序的行为,强烈恳请中国证监会及广东监管局、上交所、相关党委政府等部门介入查处。

  此前,网传一段视频显示,7月31日,宝能集团董事长姚振华在深圳总部被围堵,现场一片混乱。姚振华脱身后,宝能集团传出裁员消息,裁员业务涉及宝能汽车。

  每日经济新闻综合上海证券报、每日经济新闻(记者 陈浩)、中新经纬、第一财经、宝能集团官网

阅读
分享